Authentication and Authorization
This topic aims to provide a coherent guide for best practices on developing your own authentication and authorization workflow.
For detailed instructions on each operation involved below, see links in See Also.
Real-World Enterprise Scenario​
Large enterprises often have complex organizational structures and a vast number of employees using diverse platforms and tools. From an IT governance perspective, having a unified identity, authentication, and authorization system brings significant advantages:
- Simplified User Management: Admins no longer need to manually create or delete users and assign permissions across multiple systems. User lifecycle management (for example, onboarding/offboarding) becomes seamless and audit-friendly.
- Improved Security: A single sign-on (SSO) mechanism eliminates the need for users to manage multiple credentials, reducing the attack surface.
- Role-Aligned Access Control: Access permissions are typically tied to a user’s role or department. A well-structured identity system enables easier and more accurate authorization decisions.
Example​
Suppose that three new employees join different departments of a SaaS company: one Marketing Specialist and two Solution Architects.
- Organizationally, they belong to different teams.
- From an identity standpoint, their email accounts serve as their login credentials across internal platforms.
- By access rights, each of the three is granted access to different platforms:
- The Marketing Specialist can log in to Hubspot backend to view new leads.
- Solution Architects can access the service console, and manage services for assigned customers.
Although all three use the same identity provider, their access rights are strictly enforced:
- The Marketing Specialist only has access to Hubspot.
- Solution Architects can access the service console, but they cannot access the service for users they are not assigned to. They also cannot access Hubspot.
Three Layers of Access Control​
This example highlights the three key components in an enterprise identity and access flow:
- Identity Authentication – “I am Peter, a verified employee of the SaaS company.”
- Access Authentication – “As a Solution Architect, I am authorized to log in to the service console.” (Not all verified employees should have access to all services.)
- Action Authorization – “As the customer of the SaaS company, I can view the information of our own service, but not other customer’s.”
In Database Context​
These layers of access control also apply to the database system:
- Identity Verification: Confirm the user is a valid employee with their own password.
- Access Authentication: Verify the user or their group has permission to log in to a specific cluster.
- Operation Authorization: Check if the user can run a query, load data, etc.
As you can see, authentication and authorization are tightly coupled in practice. A user's authentication request often implies a broader access control requirement. Therefore, it is essential to understand the full access flow.
Key Concepts​
LDAP​
Lightweight Directory Access Protocol (LDAP) is a protocol for accessing and maintaining distributed directory information. You can think of it as your organization’s global address book:
- Each user has a unique path (Distinguished Name, DN).
- LDAP stores basic user information, including passwords.
- LDAP also manages group structures and membership.
ldapsearchqueries can retrieve users or groups.
LDAP can be used:
- As an authentication source (to validate usernames and passwords).
- As a group information provider for access control.
UNIX Groups​
Sometimes users mirror LDAP groups locally (on the host OS) for security or isolation reasons, avoiding direct communication with external LDAP servers. These local UNIX groups can be used for authentication or access control enforcement.
OAuth, OIDC, and JWT​
Quick Explanation of Terms
- ID Token: Proof of identity (I am me.)
- Access Token: Proof of permission to access certain resources (I can do certain things.)
- OAuth 2.0: Authorization framework that provides access tokens.
- OIDC: Authentication layer on top of OAuth. Provides ID and Access Tokens.
- JWT: Token format. Used by both OAuth and OIDC.
Practical Use:
- OAuth-based login: Redirects to an external login page (for example, Google), then back to the cluster. Requires browser access and redirect URL setup in advance.
- JWT-based login: The user passes a token directly to the cluster, which requires a public key or endpoint setup in advance.
Features​
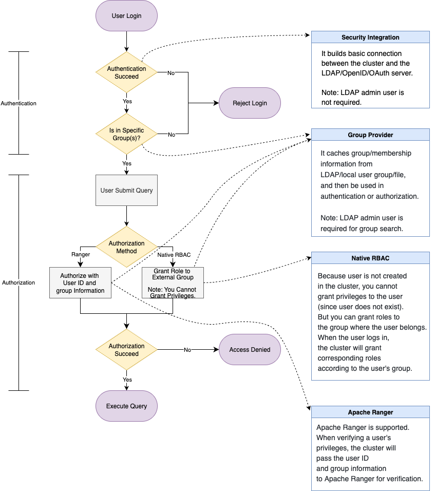
The system supports all three layers of access control:
- User Authentication – “I am who I say I am.”
- Login Authorization – “I am allowed to access this cluster.” (It depends on individual or group membership.)
- Operation Authorization – “I can run this query or load this dataset.” (Authorization can be based on identity or group affiliation.)
From v3.5 onward, StarRocks provides a modular, composable model to support various combinations of identity and access management components.
Feature Mapping

From the feature's perspective:
- Authentication Provider – Supported protocols: Native user, LDAP, OIDC, and OAuth 2.0.
- Group Provider – Supported sources: LDAP, Operating System, and File-based Configuration.
- Authorization System – Supported systems: Native RBAC & IBAC, and Apache Ranger.
Authentication​
Comparison of supported authentication modes:
| Method | CREATE USER (Native user) | CREATE SECURITY INTEGRATION (Session-based dummy user) |
|---|---|---|
| Description | Manually creates users in the cluster. You can associate them with external authentication systems. The user exists explicitly in the cluster. | Defines an external authentication integration. The cluster does not store any user information. You can optionally combine it with a Group Provider to define allowed users. |
| Login Process | Users must be pre-created in the cluster. During login, the user is authenticated via StarRocks or via the configured external authentication system (for example, LDAP). Only pre-created users can log in. | Upon login, StarRocks authenticates the user using external identity systems. If succeeds, it creates a temporary, session-scoped "dummy user" internally. This user is discarded after the session ends. |
| Authorization Process | Since users exist in the cluster, permissions can be assigned in advance using either the native authorization system or Apache Ranger. | Although users do not persist, you can predefine role-to-group mappings. When a user logs in, the system assigns roles based on their group, enabling RBAC. Apache Ranger can also be used in parallel. |
| Pros & Cons, Use Cases |
|
|
These authentication modes can coexist. When a user attempts to log in:
- The cluster first checks if the user exists as a native user and tries to authenticate accordingly.
- If the user is not found, the cluster proceeds down the
authentication_chainas defined in the configuration.
This hybrid mode provides both flexibility and control, suitable for different organizational requirements.
Option 1: Create Native User with External Authentication System​
For example, you can use the following syntax to create a native user with LDAP:
CREATE USER <username> IDENTIFIED WITH authentication_ldap_simple AS 'uid=tom,ou=company,dc=example,dc=com';
Then, you can GRANT privileges or roles to the user, or delegate authorization to external systems like Apache Ranger.
Option 2: Use Security Integration with External Authentication System​
You can also create a security integration to allow access of your external authentication service to the cluster.
CREATE SECURITY INTEGRATION <security_integration_name>
PROPERTIES (
"type" = "authentication_ldap_simple",
"authentication_ldap_simple_server_host" = "",
"authentication_ldap_simple_server_port" = "",
"authentication_ldap_simple_bind_base_dn" = "",
"authentication_ldap_simple_user_search_attr" = ""
"authentication_ldap_simple_bind_root_dn" = "",
"authentication_ldap_simple_bind_root_pwd" = "",
"authentication_ldap_simple_ssl_conn_allow_insecure" = "{true | false}",
"authentication_ldap_simple_ssl_conn_trust_store_path" = "",
"authentication_ldap_simple_ssl_conn_trust_store_pwd" = "",
"comment" = ""
);
After that, you need to configure the FE parameter authentication_chain and enable the security integration for your cluster.
ADMIN SET FRONTEND CONFIG (
"authentication_chain" = "<security_integration_name>[... ,]"
);
Group Provider (Optional but Recommended)​
Group information in the cluster is decoupled from both the authentication and authorization systems. It serves as a shared layer that can be independently configured and then used across both login control and access control.
How Groups Are Used​
-
Authentication Stage
When used together with a security integration, group membership can define the scope of who is allowed to log in. Only users who pass authentication and belong to a specified group will be allowed to access the cluster.
-
Authorization Stage
Group membership is automatically taken into account during authorization. If privileges are granted to a group, all users within that group will inherit the permissions during access checks.
Configuration Notes​
- When configuring a group provider, you should specify:
- Groups used to define who can log in (login scope)
- Groups used to define who can access specific resources (authorization)
- Important: The user identity (for example, username or ID) returned by the group provider must match the identity used during authentication and authorization. Inconsistent identifiers will cause permission or login failures.
Example​
The following example is based on LDAP.
-
Create a group provider.
-- LDAP Group Provider
CREATE GROUP PROVIDER <group_provider_name>
PROPERTIES (
"type" = "ldap",
ldap_info,
ldap_search_group_arg,
ldap_search_attr,
[ldap_cache_attr]
)
ldap_info ::=
"ldap_conn_url" = "",
"ldap_bind_root_dn" = "",
"ldap_bind_root_pwd" = "",
"ldap_bind_base_dn" = "",
["ldap_conn_timeout" = "",]
["ldap_conn_read_timeout" = ""]
ldap_search_group_arg ::=
{ "ldap_group_dn" = ""
| "ldap_group_filter" = "" },
"ldap_group_identifier_attr" = ""
ldap_search_user_arg ::=
"ldap_group_member_attr" = "",
"ldap_user_search_attr" = ""
ldap_cache_arg ::=
"ldap_cache_refresh_interval" = "" -
Integrate the group provider with a security integration.
ALTER SECURITY INTEGRATION <security_integration_name> SET
(
"group_provider" = "",
"permitted_groups" = ""
) -
Integrate the group provider with the authorization system. You can use either the native authorization or Apache Ranger.
-
Native authorization:
Roles can be assigned to groups. On login, users are automatically assigned roles based on group membership.
GRANT role TO EXTERNAL GROUP <group_name> -
Apache Ranger:
Once a user logs in, StarRocks passes group information to Ranger for policy evaluation.
-
Authorization​
StarRocks supports both internal and external authorization mechanisms, which can be used independently or in combination:
-
Internal Authorization
StarRocks provides a built-in RBAC (Role-Based Access Control) and IBAC (Identity-Based Access Control) system.
- RBAC: Assigns roles to users or groups, and grants privileges to those roles.
- IBAC: Grants privileges directly to users.
-
External Authorization
StarRocks integrates with Apache Ranger to support centralized and unified authorization management.
Apache Ranger can be used either as an integral solution itself or together with StarRocks' native authorization system.
- Full Ranger Authorization Both internal tables and external tables (for example, Hive) are authorized via Ranger.
- Internal table permissions use the StarRocks plugin for Ranger.
- External table permissions can be managed either via the StarRocks plugin or other external service plugins (for example, Hive plugin).
- Hybrid Authorization
- Internal tables: Authorized by StarRocks' native system (RBAC/IBAC).
- External tables: Authorized via Ranger. External table permissions can still be managed either using the StarRocks plugin or through the appropriate external service (for example, Hive, HDFS).
This flexibility allows organizations to gradually migrate to centralized authorization or maintain a hybrid model that fits their current infrastructure and security policies.
Combo Solutions​
You can choose the solution based on how you want to finish your authentication and authorization workflow.
Solution 1: External authentication + External Authorization​
You can fully leverage the external authentication and authorization systems to control login and access permissions for the cluster. The overall process is as follows:
- Use a security integration to establish a connection with the external authentication system.
- Configure the necessary group information for authentication and authorization within the group provider.
- Define the group(s) allowed to log in to the cluster in the security integration. Users who belong to these groups will be granted login access.
- Create a StarRocks service in Apache Ranger to manage access control for both internal and external tables. For external tables, you may also reuse existing services for authorization.
- When a user submits a query, the system will send the user's identity along with their group memberships (as configured in the group provider) to Ranger for authorization.
- If the authorization check passes, the system will proceed to execute the query.
You must ensure that user IDs and group names remain consistent across all integrated systems throughout this process.

Solution 2: External Authentication (Native User) + Internal Authorization​
If you prefer to use the built-in authorization system while still relying on external authentication, you can follow this approach:
- Manually create users and specify the external authentication method for each user.
- After the user is created, use standard
GRANTstatements to assign roles or privileges. - Once authenticated, the user will be authorized based on the cluster's native permission system.
While manually created users can still be integrated with a group provider and Ranger, this approach is more complex and less automated compared to using security integration. Therefore, it is not a recommended best practice.
Solution 3: External Authentication (External Identity) + Internal Authorization​
If you prefer to use StarRocks' built-in authorization system while still relying on external authentication, you can follow this approach:
- Use a security integration to establish a connection with the external authentication system.
- Configure the necessary group information for authentication and authorization within the group provider.
- Define the group(s) allowed to log in to the StarRocks cluster in the security integration. Users who belong to these groups will be granted login access.
- Create the necessary roles within StarRocks and grant them to external groups.
- When a user attempts to log in, they must both pass authentication and belong to an authorized group. Upon successful login, StarRocks will automatically assign the appropriate roles based on group membership.
- During query execution, StarRocks will enforce internal RBAC-based authorization as usual.
- Additionally, you can combine Ranger with this solution. For example, use StarRocks' native RBAC for internal table authorization, and use Ranger for external table authorization. When performing authorization via Ranger, StarRocks will still pass the user ID and corresponding group information to Ranger for access control.
